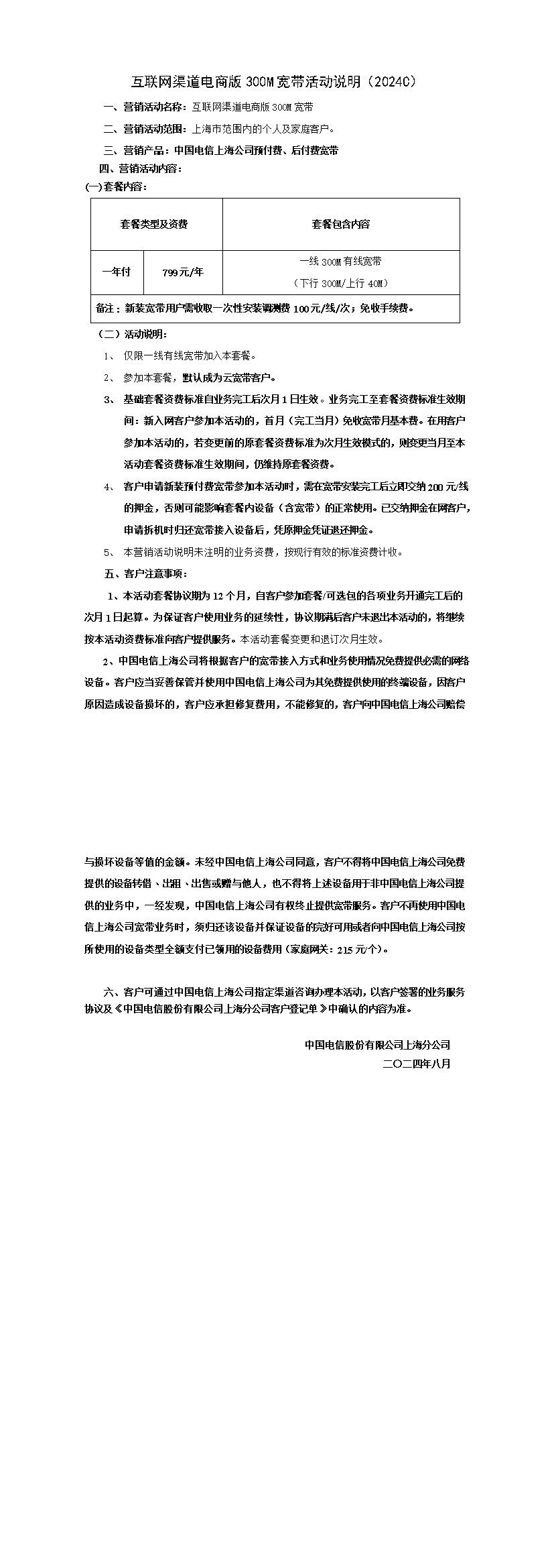
月基本费 (每月) |
国内流量(每月) | 国内通话(分钟/月) | 赠送光网宽带 | 赠送4K高清智能IPTV |
|---|---|---|---|---|
| 169 | 20GB | 700 | 上行:30M 下行:300M |
1路 |
| 199 | 40GB | 700 | 上行:50M 下行:100M |
1路 |
*以上均为理论值
在线设备包含电脑、手机、Pad等
199元及以上十全十美国内畅享套餐宽带,每月含1TB字节流量(上、下行合计),当月有效,超过后宽带速率将降为下行300M,次月1日恢复套餐原有宽带速率。
99+1套餐国内流量达10GB、129套餐国内流量达15GB、169套餐国内流量达20GB、199套餐国内流量达40GB,即当月主卡基础套餐内包含的所有上网流量使用完毕后,套餐外资费:流量:99元档次,5元/GB;129元及以上档次,3元/GB。
